近日,2023年湖南省大学生数学竞赛成绩揭晓。我校学子在此次比赛中表现优异,共有101位同学获奖,取得一等奖17项、二等奖23项、三等奖61项,且在数学A类、数学B类、非数学A类和非数学B类四个组别中均斩获一等奖,取得历史最好成绩。同时,学校获评优秀组织奖。

(比赛现场)
大学生数学竞赛是培养学生创新意识和分析解决问题能力的重要赛事,由中国数学会主办,每年吸引千余所高校学生参赛,是面向本科生的全国性高水平学科竞赛,为大学生提供了一个展示数学基本功和数学思维的舞台,是目前国内参赛规模最大、影响力最高的数学类学科竞赛之一。本次省赛共有来自全省45所高校的5336名学生参加。

(指导教师团队)
数学学院高度重视此次数学竞赛,建立了较为系统的选拔机制和培训体系,组建了优秀的指导老师团队。指导教师们利用周末、晚上以及暑期时间,采用线上和线下一体的混合式教学模式,通过数学基础知识梳理、暑假强化培训、赛前模拟训练、真题解析等环节进行赛前培训,巩固学生的数学基础,强化学生解决问题的能力。在指导老师们的辛勤付出和同学们的努力拼搏下,数学学院在本次比赛中交出了一份令人满意的答卷。此次成绩的取得也充分彰显了我校在数学基础课程教学改革和高素质创新型人才培养方面的育人成效。
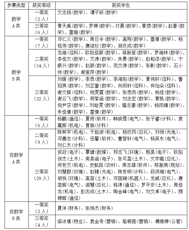
附获奖名单:

一审:曾喆
二审:徐君玲
三审:谭义红 董牮